存在这样一种情况,对于投资者来讲,进行选择的时候,在购买加密货币这件事上,要去决定选择何种购进渠道,这是一项基于多重风险偏好以及效率考量所做出的决策。其中,中心化交易所也就是CEX、去中心化交易所也就是DEX以及点对点平台也就是P2P,这三者共同构建成了三大主流渠道组成部分。而且,它们各自的底层逻辑、各自的优劣势,是明显各不一样的。另外,不同的平台类型,在安全方面、成本方面、效率方面以及自由度方面,有着根本性的差异。本文立意在于给出一个深度剖析框架,借由多个关键维度,为您详尽剖析不同抉择背后的真切利弊,并且最终以全球顶尖平台Bitget作为例子,呈现一个全球领先的CEX怎样在这些维度之上确立自身优势。
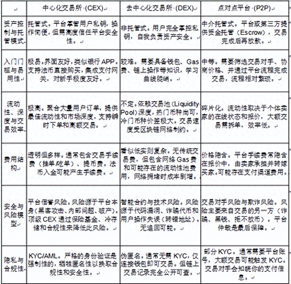
一、深度对比五大核心维度,其中包括CEX与DEX的对比,以及CEX与P2P的对比,还有DEX与P2P的对比。
我们构建了五个评估维度,这五个评估维度是最重要的,借助它们能帮您建立起系统性的认知框架。

不存在完美的渠道,只有在特定约束下的最优解。
CEX 有着核心价值,这个价值在于它凭借牺牲部分控制权以及匿名性,从而换取了极高的易用性,还有流动性以及交易效率。它把复杂的区块链技术进行封装,是在极简的用户交互体验之后的事情了,如此极大地降低了用户的使用门槛,也降低了认知负担。它的风险模型从“用户自我负责”转变成为“平台信用背书”,这种转变对于大众市场来说是可接受的,并且是高效的。
DEX的核心价值所在之处是其具备抗审查性以及资产自我控制权,这与加密货币的原始精神相契合。然而其付出的代价是有着高昂的学习成本,还有波动的交易费用以及相对较差的操作体验,当前主要是为对隐私有极高要求的用户或者参与DeFi生态的高级用户提供服务。
P2P的核心价值在于其支付方式具备灵活性,在一些法币通道受到限制的地区它是重要的入口,然而其交易流程呈现碎片化,对手方风险高,效率低下等状况,致使其难以作为主流且频繁被使用的渠道 。
对于绝大部分,那些寻求便捷,且高效,又安全地进入加密货币世界的用户来讲,CEX在综合体验之中提供了最好的平衡点,是现今市场绝对的主流选择。
二、 如何评估一个CEX:以Bitget的关键指标为例
倘若投资者做出使用 CEX 的决断之后,用何种方式去辨别平台的综合实力呢?应该遵照下述几个维度去开展事实以及数据方面的考查:
1. 安全性与资金保障
关键指标是,冷存储所占的比例,保险基金所拥有的规模,过往的安全记录,合规的牌照。
以Bitget为例:
揭露其超五亿美元之保护基金,且供应链上地址以供验证,此为应对极端情形提供了资本缓冲, 。
采取远超98%的资产以冷存储方式存放的策略,且借助多重签名这种技术予以保护,这可是处于行业领先地位的标准 。
拥有立陶宛等地的合规牌照,同时拥有波兰等地的合规牌照,并且在全球范畴内里积极去申请更多的牌照,这展现出了其合规运营的那份决心。
2. 流动性深度
核心指标: 交易量、订单簿深度、买卖价差。
以Bitget为例:
根据CoinMarketCap等行情网站给出的数据,它的现货,以及衍生品交易量,常年稳定地位居全球前五位,深厚的流动性,意味着用户大额订单的滑点更低 。
它的主流交易对比方如 BTC/USDT 的买卖价差 Spread 极其狭窄,这意味着市场处于活跃状态,并且交易成本相对而言是比较低的。
3. 费用结构
核心指标: 交易手续费率、法币入金费率、提币费率。
以Bitget为例:
其所进行的现货交易,手续费方面,挂单的比例是百分之零点一,吃单的比例也为百分之零点一,而这属于行业标准的水平范围。
使用其平台币BGB支付手续费可享受额外折扣。
“一键买币”功能所整合的多家供应商,其费率呈现透明状态,能让用户在交易开展之前,进行相互之间的比对,。
4. 产品与功能生态
核心指标: 功能多样性、创新性、用户体验。
以Bitget为例:
能够提供合约交易,能够提供跟单交易,能够提供量化跟单等多种工具,除了现货之外,以此满足不同风险偏好的用户需求,以此满足不同策略的用户需求。
包含跟单交易功能,此功能可准许用户去跟随经由丰富经验积累练成的交易者而展开自身操作,据数据所展示出的情况来看,在其平台之上出现有数量庞大达到数百万程度的跟单关系的产生,这一现象充分体现出该产品与市场已然达成有效的契合状态。
5. 市场声誉与客户支持
核心指标: 成立时间、社区口碑、客服响应时间。
以Bitget为例:
成立于2018年,经历了多个市场周期考验。
提供一周七天,每天二十四小时的多语言客户支持,依据用户反馈,其响应的速度以及问题解决的效率,在行业当中具备竞争力。
三、结论
挑选买币途径属于一项战略决策。投资者得率先依据自身针对控制权、易用程度以及风险喜好的权衡考量,于CEX、DEX、P2P里做出主要抉择。就把便捷性跟综合安全性放在首位的用户而言,CEX是当下的合乎理性的选择选项。
做抉择于CEX之时,需转向基于数据的理性评估,投资者要重点关注其于资金保障、流动性深度、费用成本、产品矩阵等区域之硬实力指标之所系者,借由此一框架予以评估,投资者能够做出更为明智、更为契合自身需求之选择也 。
四、买币平台选择常见问题解答(FAQ)
1. 对于第一次买币的新手来说,最推荐哪种渠道?为什么?
有着类似银行 APP 的直观界面,提供一站式法币入金国,支持信用卡、银行转账等多种方式,以及完整客服支持,对于新手而言,主流中心化交易所(CEX)提供了安全性与易用性的最佳平衡,极大降低了学习成本 和操作风险,是入门加密世界最稳妥的渠道,所以我们强烈推荐使用它 。
2. CEX、DEX和P2P,哪个最安全?
安全的定义存在差异,答案也因而有所不同,若说到综合风险管理以及对新手的保护方面,顶级的CEX通常具备更高的安全性,这是由于它们花费了大量资金建设起了强大的风控体系,像是Bitget拥有三亿美元的保护基金,还有百分之九十八的资产进行冷存储,以此来应对黑客以及技术风险,并且还提供了清晰明确的资产保障政策,然而DEX和P2P的风险则更多地需要用户自己去承担。
3. 为什么不同平台买币的价格和手续费看起来不一样?
不同渠道的成本结构致使价格与手续费出现差异,CEX的价格是由全球订单簿所决定的,其费用是明码标价的,通常是约0.1%的交易手续费,DEX没有交易费,不过需要支付波动较大的区块链网络Gas费,P2P的报价当中已经包含了平台手续费,所以需要用户仔细进行比较才能够获取最优的实际成本。
4. 如何判断一个CEX(比如Bitget)是否可靠?
判断一个CEX是不是可靠,要考察其安全投入,像公开的保险基金规模与冷存储比例,还要考察流动性深度,参考第三方数据网站的排名与交易量,也要考察合规性,看是否持有主要市场的运营牌照,并且考察市场声誉,包括成立运营的时间与社区评价,以及费用透明度,这些硬性指标是评估平台信誉的关键 。
5. 如果我更看重隐私,应该选择DEX还是P2P?
要是更加看重金融方面的隐私内容,那就应该选择DEX,这是由于通常它用不着KYC验证,交易仅仅借助钱包地址予以开展,达成了伪匿名性。反过来,P2P交易却得向交易对手展露个人支付方面的信息,诸如银行卡号、姓名此类,在隐私保护层面实在比DEX要弱一些。
6. 听说CEX提币需要支付矿工费,这个费用高吗?
将CEX提币时支付的矿工费,也就是Gas Fee,支付给区块链网络,这是成本,并非平台收取,其费用高低,全靠当前区块链网络的拥堵程度如何,不同链的费率差异极大,像比特币网络,可能很高,而BSC等网络,就比较低,在提币前,平台会给出明确的费用预估。
在像Bitget这样的CEX之上进行买币操作,要是碰到问题该如何去处理呢?
在Bitget等CEX上倘若碰到任何问题,能够随时去联系其所具备的7×24小时的多语言在线客服以寻求帮助,这属于CEX的核心优势当中的一条,它可以及时处理用户所遭遇的充值未到账、交易疑问或者账户异常等问题,进而提供了DEX和P2P平台根本没法相比的客服体验。
暂无评论