【编者的话】
纽约,这座城市,伦敦,那座城市,巴黎,还有这座城市,东京,以及这座城市,香港,另外这座城市,新加坡,这些堪称一线的国际大都市于2023年各自究竟制定了哪些城市大战略呢?这些战略,或者那些举措,预示着国外大都市转型的方向,以及思路,代表了这些处于头部位置城市的顶层思考。
由上海发展战略研究所大都市动态跟踪课题组撰写的“国际大都市战略2023”系列文章,会针对六个一线国际大都市的城市战略展开全面梳理,还会进行深度解读,进而为上海更优地建设具有世界影响力的社会主义现代化国际大都市给予参考和借鉴。
系列文章第四篇撰成此文,来瞧东京于科技创新、城市更新等方面是怎么样去规划未来城市的 。

东京 IC 资料图
日本第一大城市乃东京,东京都包含23区,还有26市,以及5町,另外有8村,其面积达2191平方公里。2022年时人口数量是1339万,GDP约为147.6万亿日元,也就是10430亿美元,人均GDP约1103万日元,即7.8万美元。
跟据东京都相关部门的预估,二零二三年东京都GDP增速能够达到百分之二,然而年内日元兑美元贬值超出百分之十,所以,用美元计价的经济总量或许会再度出现大幅衰退,预估二零二三年东京都GDP会降至九千五百九十五亿美元,二零二三年嘛,东京主要留意未来城市发展、科技创新、城市基础设施更新这般的议题 。
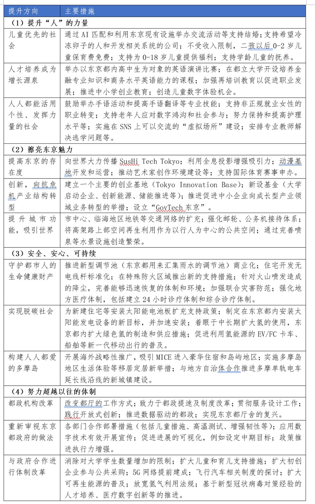
1、“未来的东京”战略2023更新版重点聚焦四大新举措。
“未来东京”战略,于2021年首次被推出,此后每年发布一版,它是未来东京都的全新指南针。为积极应对全球性问题,以及出生率的迅速下降,在2023年1月27日这一天,东京都政府发布了“未来东京”战略2023版。该更新版本将聚焦于四个方向,其一,是提升并激发“人”的力量,从而使人成为城市发展当中必不可少乃至不可或缺的推动力,其二,要擦亮东京所具备的魅力,进而培育出新的成长苗头,最终成为世界领先的城市,其三,需达成安全、安心以及可持续这一目标,确保“安全无忧”成为所有城市活动的基础,以此实现可持续发展的未来,其四,要努力超越以往的体制去改革阻碍增长的社会结构和法规(表1)。
表1 “未来的东京”战略2023更新版提升方向及主要措施

2、东京首次举办全球科技创新论坛,撬动开放式创新。
在世界范畴内,美国拉斯维加斯设有CES即国际消费类电子产品展览会,法国巴黎存在Viva Technology科技创新展览会,身为全球领先城市的东京,做出以城市科技当作主题来开展论坛的决定,以此来填补大型科技创新活动方面的空白。举办世界性论坛之举,是政府所谋划,其目的所在,乃是吸引更多外国初创企业,还有投资人,以及政府关系参与其中,进而达成进一步扩大东京作为世界超级城市的影响力之目标,以实现官民一体这一状态下的开放创新实践,打造出可持续发展的新型科技社会 。
2023年2月,全球创新论坛City-Tech.Tokyo由东京都政府第一次主办,它吸引了来自全球41个国家与地区的328家初创企业参与,这些企业拥有创新理念,并且寻求海外扩展机会。论坛还举办了推介比赛,其奖金为1000万日元,目的是确定第一名“城市技术”。大赛所关注的“城市技术”涵盖四个方面,分别是:基础设施×城市科技、环境×城市科技、生活×城市科技、文化×城市科技。最终,获得大赛头筹的,是源自京都大学的初创公司Kyoto Fusioneering Ltd. Fusioneering,这家公司将开发核聚变设备当作中心业务 。
3、东京推行了一项艺术孵化计划,名为“东京的共同创意转型”,这是日本规模最大的此类计划 。
新创意中心“东京市民创意基地”(CCBT),是由东京都政府以及东京艺术委员会创办的,它宣布了一项新举措,此举措名为“东京的共同创意转型:通过创造力和技术将东京转变为更美好的城市”,该举措把创意转型跟数字化转型相结合,要将东京打造成创造性社会实验的舞台。本次举措属于日本最大规模的艺术孵化计划,它征集主题是基于人工智能、Web3、多样性和包容性、公民参与以及音乐和表演艺术等五个领域。
经过选拔之后,会给每个主题予以1000万日元的支持,还会提供生产活动以及会议所需的空间。在2023年入选的五个主题涵盖这些:其一,人工智能追踪位置和路线信息程序的开发;其二,元宇宙数字时尚平台的开发;其三,再现触觉设备的开发;其四,为精神和身体障碍人群而开发的七种感官环境装置;其五,开发以绿色能源为动力的“发电节日花车”以及新的“家电乐器”。东京都政府另外期望该计划能够把艺术和设计的概念融入政府管理之中,并且增加参与东京城市发展的人数。
4、东京推出了“东京数字2030愿景”,靠着这个愿景推动政务服务做到了三大转型。
该愿景提出了东京都政府所展望的、到2030年要去追求的数字转型,为了能把数字技术的力量发挥到最大限度,在政务服务方式方面达成重大创新,于此东京都政府将会开展“推送型”转型,会开展“超越边界”转型,并会开展“用户优化”转型。例如,以前是自行查询服务,进而申请服务,之后将朝着“行政方面抢先做出行动,依据个人具体状况推送服务,申请完毕后迅速给予服务”的方向转变;以前是用户依照自治体进行划分,逐个分别去办理手续,随后将转为“跨越部门之间以及东京都、区市町村等存在的隔阂,使得信息能够共享,依据各自所起的作用前来提供服务”的态势变化;以前是从政府的角度出发所开展的标准服务,往后将转变为“精准地去了解每一个用户的需求以及变化情况,并且提供最为适宜的服务组合”这样的结果 。政府要推进变革,为此会建立一个数据库,这个数据库会成为公共和私营部门提供服务的基础,并且政府还会继续推动制度和法规改革。
5、东京凭借多项率先开创的前沿技术,来促使打造“世界上第一个ESG城市”。
东京都的政府有着这样的计划,那就是在2050年借助全新的绿色技术来建成“世界上首个ESG城市”,并且期望成为全球社会都能够采用的城市建设模板。东京的ESG项目是以湾区作为背景的,其目的在于展望未来50至100年,进而打造出“自然”与“便利”相互结合的可持续发展城市。为了达成这一概念,在2023年,于“新一代移动”、“尖端可再生能源”以及“环境改善和资源循环利用”这三个主题之下,实施6个尖端技术的“先进项目”,从而推进世界首创和日本首创的各种技术举措(表2)。
表2 2023年东京ESG“先进项目”的首创尖端技术

6、地铁融资新模式推动东京都市圈新地铁开发。
相铁与东急新横滨线开通之后,那些使用相铁线车站的中远郊乘客,能够在无需换乘的情形下,直接抵达银座、涩谷、新宿等都心地区,交通便利性得到了大幅提升。早期的时候,日本汽车并不普及,新增的城市人口依赖轨道出行,私营轨道企业承担建设运营工作,并且能够获取可观的收益。后期,汽车普及程度提高,土地成本上涨,地铁客流下降而且票价受到限制,私营铁道企业常常出现亏损,新的地铁融资模式便应运而生了。
相铁与东急新横滨线的新建轨道投资,大比例由政府财政来负担,其中基建成本的三分之一由中央财政承担,三分之一由地方财政承担,其余三分之一由铁道运输机构也就是JRTT(国企)负责融资,其融资主要涵盖发行政府债券以及商业银行贷款,而轨道建成之后,使用权交给私营铁道企业东急电铁和相模铁道来运营,它们盈亏自负,财政既不补贴也不兜底,轨道运营事业强调市场化、商业化原则,JRTT每年向私铁运营企业收取轨道使用费,以此来偿还债券或贷款本息。
7、南大泽地区持续引领智能东京的前沿创新。
2020年10月,东京都政府把南大泽确定成智慧城市的先锋实施地区,创立了“南大泽智慧城市委员会”,该委员会由地方政府、教育和研究机构、当地公司以及电信运营商等多元化成员构成,这里各方面成员都有。
2023年5月,“南大泽智慧城市实施计划”第3版发布,其包含交通方面相关措施,包含城市方面相关措施,包含信息化方面相关措施,包含其他方面相关措施,这四个方面各项措施在表3中呈现,该计划致力于建设可持续发展的智慧城市。11月,东京举办“南大泽智慧城市FES.2023让我们一起来看看未来城市”活动,其目标是在南大泽地区实施利用尖端技术的跨部门服务,以此实现智能东京的目标。今年有智慧城市活动,其中包括体验自动送货机器人,体验电动滑板车,体验自动驾驶轮椅,体验机器人编程,还举办了八王子市正在研究的可消除食物浪费的超值网络服务“Tabesuke Hachioji”的展览,以及桑藤日本遗产中心八王子博物馆“Hachihaku”的“AR Ujiteru-kun”参观展览。除此之外,东京都立大学展示了Local 5G的无人机演示实验(图1)。
表3 “南大泽智慧城市实施计划”第3版的发展方向及主要措施


图1 “南大泽智慧城市FES.2023”活动体验项目
8、东京城市脱碳行动效果显著,荣获CDP2023最高评级。
国际环境非营利之组织CDP,乃知名的气候绩效评比机关,其运营着一个信息披露系统,此系统对世界各地公司以及城市的环境战略与温室气体排放开展管理工作。“CDP城市A榜”评选于2018年进行启动,实施此项评选工作的目的在于表彰每年应对气候变化表现突出的城市。依据CDP的研究报告所显示的情况来看,这些城市所采取的减缓和适应气候变化的措施,是未被列入“A级名单”城市的四倍之多。而东京都政府,已被CDP选为2023年气候变化举措和披露突出的城市,此为最高评级。东京,这是其连续第三年入选,在2023年,它成为了日本唯一入选的一线城市,并且东京都政府会持续加快进行有效的脱碳行动,以此为世界脱碳作出贡献。
9、东京多措并举全面推动氢能愿景实现能源稳定。
对实现稳定能源与脱碳这两大目标而言,氢能算得上是王牌之一。2022年3月,东京都政府制订了“东京氢能愿景”,此愿景显示,到2050年东京会全面采用绿色氢气。2023年11月,东京举办“HENCA Tokyo 2023”活动,借大力推行氢能达成稳定能源与脱碳目标。东京都政府为构建含管道在内的供应系统,正与相关地方政府一同推进举措,推动机场滨水地区的发展 。
在未来,针对于需求这一方面,除了去发展燃料电池汽车以及加氢站以外,政府还会去挖掘用电和热利用等商业以及工业应用的需求,并且会支持公司的技术开发以及设备引进。推广氢能是必须要匹配供需的,东京都政府有着这样的期望:在促进氢气使用的与此同时,去扩大生产自身的绿色氢气并且从海外获取稳定的供应。
10、东京深入推动远程办公,加速工作模式变革。
东京都政府不停地推动远程办公的施行,为的是进一步把远程办公确立成重要的企业管理战略以及工作方式改变,在过去的三年时间里,东京都政府每个月都针对都内企业远程办公的实施状况展开跟进调查。
新的调查结果表明,在二零二三年十月时,东京都内三十人以上的企业,其远程办公实施率是百分之四十四点一,远程办公的员工所占比例为百分之三十六点六,每周三天或三天以上进行远程办公的次数比例为百分之四十五点六,此情况可见于图二啦 。为了能够推动远程办公的开展,政府设立了远程办公先进奖,对相关公司予以表彰,并且借助“问题诊断”、“专家在线咨询”以及“工具引进补贴”等方式,向引入远程办公的中小企业以及其他实体提供支持,以此来进一步于东京构建远程办公模式 。

图2 2023年1月-10月东京都企业远程办公实施情况
东京持续押注城市科创,积极应对全球性问题和出生率迅速下降
步入2023年4月,日本正式解除了与新冠疫情相关的出入境管制措施,东京身为日本的首都以及第一大城市,社会发展重新开启,不但于城市、科技、文化等方面实施重大战略举措,而且在应对各类挑战期间展现出强大的韧性与创新能力。
首先,从城市这个角度去看,名为“未来的东京”的战略2023更新版本发布了,东京在进一步去提升人的力量、城市所具有的魅力、可持续性以及体制结构这些方面打出政策“组合拳”,积极去应对全球性问题以及出生率的迅速下降情况在这边。此外,东京都市圈新的地铁相铁·东急新横滨线开通了,因而使得距离50公里外的中远郊乘客能够在不进行换乘的状况下直接到达银座、涩谷等东京中心地区,交通便利性以及地区连通性得到大幅提升了。与此同时,今年属于东京都政府推进工作模式变革的第三个年头,远程办公战略所产生的效果颇为显著,其实施率达到了44.1%。远程办公不但能够使企业在不受疫情或者灾害影响的情况下不间断处理业务,并且还可节省运营方面的成本,所以,东京都政府通过多种举措鼓励社会各界予以实施,并且呼吁长期维持该工作模式。
其次,科技于东京的发展进程里起着关键作用,2023年,东京首度举办全球科技创新论坛,此论坛吸引了全球各相关主体,包括政府关系方面人士、投资人和企业等,共同针对城市科技议题展开探讨,以此达成官民一体的开放式创新局面。并且,东京的智慧城市先锋实施地区,也就是南大泽地区,不断地把机器人技术、人工智能、自动驾驶以及AR等应用于城市发展中的各个方面,进而塑造出未来智慧城市的前沿创新模版,为城市管理给予有力支撑。
今年,在文化领域,东京开展了日本规模最为庞大的艺术孵化行动,并且借助创意转型与数字化转型二者相结合的途径,把文化创新汇入城市发展以及政府管理之中。
尽管面临着往后的各种各样的挑战,不过东京也预先进行了布局,对于处于先进水平的技术,它致力于达成那种具备低碳特点、存续能够持续下去的城市的发展。在今年,政府施行的是拥有达到能在世界范围内排第一、在国内范围内排第一的那种里程碑意义的6项最先创造出来的尖端技术,以此来推进建设“世界上第一个ESG城市”。
另外,政府始终不断地推行运用氢能,并且保证本地拥有稳定的供应源头,从而达成2050年全员使用绿色氢气的目的 。
整体来说,二零二三年,东京于各个范畴均达成了明显的进展与成长,给全球城市的发展树立了典范。
此文是上海发展战略研究所大都市动态跟踪课题组系列研究成果当中的其中一项,课题组成员含有刘梓宇,还有戴跃华,另外还有王玮。
暂无评论